
Μία συσκευή υψηλής τεχνολογίας, με μάσκα ατομικής προστασίας συνδυαζόμενη με μικροβιοκτόνο και αντιικό σύστημα (ΜΑΠ), που αποστειρώνει όχι μόνο τον εισπνεόμενο, αλλά και τον εκπνεόμενο από τους χρήστες της αέρα, δημιουργήθηκε στο Αριστοτέλειο Πανεπιστήμιο Θεσσαλονίκης και αναμένει την έγκριση από τις αρμόδιες υπηρεσίες, για να αλλάξει τα δεδομένα σε ό,τι αφορά την προστασία του ιατρικού και νοσηλευτικού προσωπικού της χώρας, το οποίο βρίσκεται στην πρώτη γραμμή της μάχης με τον SARS-CoV-2.
Η αναπνευστική συσκευή με πλήρη κάλυψη προσώπου, φέρει την ονομασία «VITER1 GR», εκ του «Virus Terminator Greece» και μετατρέπει την παθητική προστασία απέναντι στον SARS-CoV-2, σε ενεργητική, με τη χρήση ειδικών λαμπτήρων LED, οι οποίοι παράγουν αποστειρωτική ακτινοβολία UV-C, εκπεμπόμενη στον εισπνεόμενο αέρα, ενώ με τον ίδιο τρόπο αποστειρώνει και τον εκπνεόμενο αέρα με απόλυτη ασφάλεια για τον χρήστη.

«Έχω παρακολουθήσει από την αρχή τις προσπάθειες κατασκευής και λειτουργίας της αναπνευστικής συσκευής και νοιώθω υπερήφανος που δημιουργήθηκε στο Αριστοτέλειο. Από την περασμένη Άνοιξη, η ερευνητική μας κοινότητα έχει εστιάσει το έργο της σε ό,τι έχει να κάνει με την υγειονομική κρίση, γιατί έτσι αντιλαμβανόμαστε τον κοινωνικό μας ρόλο και την ανταπόδοση στην Πολιτεία, που στηρίζει το δημόσιο Πανεπιστήμιο», δήλωσε στο ΑΠΕ-ΜΠΕ ο πρύτανης του ΑΠΘ, καθ. Νίκος Παπαϊωάννου, εξηγώντας πως η συγκεκριμένη εφεύρεση «συνιστά παγκόσμια συνεισφορά του ΑΠΘ στο ερευνητικό κομμάτι της αντιμετώπισης της πανδημίας και γι’ αυτό άμεση ήταν η ενημέρωση του πρωθυπουργού και των αρμόδιων υγειονομικών Αρχών».
«Ο κορωνοϊός από θηρευτής γίνεται θήραμα»
Πίσω από κάθε σημαντική ανακάλυψη βρίσκεται η ανθρώπινη περιέργεια και η αναζήτηση πρακτικών λύσεων σε θέματα καθημερινά ή και πιο σύνθετα. Για τον καθηγητή Παναγιώτη Γκιβίση, η ιδέα ήταν απλή στην προσέγγισή της: «Πώς ο SARS-CoV-2 από θηρευτής, μπορεί να γίνει θήραμα, πώς η παθητική προστασία απέναντι στον κορωνοϊό μπορεί να γίνει ενεργητική;».
Εργαζόμενος στο νοσοκομείο «Γ. Παπανικολάου», ως Διευθυντής της Α΄ Ορθοπαιδικής Κλινικής του ΑΠΘ, έχοντας πλήρη εικόνα της ασφυκτικής πίεσης που δέχεται το σύστημα υγείας, ο καθηγητής αναζήτησε μία «επιθετική» απάντηση σε ένα ύπουλο χαρακτηριστικό της πανδημίας, την ύπαρξη μεγάλου αριθμού ασυμπτωματικών φορέων, που συνεπάγεται τη βουβή επιμόλυνση πολλών μελών του ιατρικού και νοσηλευτικού προσωπικού και αποδυνάμωση των νοσοκομείων στην πιο κρίσιμη στιγμή της υγειονομικής μάχης.
Η σημαντική εφεύρεση, για την οποία έχουν ήδη ενημερωθεί ο πρωθυπουργός, ο ΕΟΔΥ και η ηγεσία του υπουργείου Υγείας, έχει λάβει αριθμό αξιολόγησης για την κατοχύρωση πατέντας από τον Οργανισμό Βιομηχανικής Ιδιοκτησίας και από τον Οργανισμό Διπλωμάτων Ευρεσιτεχνίας των ΗΠΑ. Είναι το αποτέλεσμα σύμπραξης του Τμήματος Ιατρικής της Σχολής Επιστημών Υγείας του ΑΠΘ με επικεφαλής τον καθηγητή Ορθοπαιδικής Παναγιώτη Γκιβίση και του Τμήματος Ηλεκτρολόγων Μηχανικών και Μηχανικών Υπολογιστών της Πολυτεχνικής Σχολής του ΑΠΘ, με επικεφαλής τον καθηγητή Χρήστο Αντωνόπουλο, ο οποίος έχει ως ερευνητικό αντικείμενο τα ηλεκτρομαγνητικά πεδία.

«Η απάντηση ήταν μία μάσκα, που θα αποστειρώνει και τον εκπνεόμενο αέρα, έτσι ώστε πιθανοί ασυμπτωματικοί χρήστες της να μην επηρεάζουν συναδέλφους τους, οι οποίοι χρησιμοποιούν συμβατικά μέτρα προστασίας, και να μην αυξάνεται το ιϊκό φορτίο στα νοσοκομεία», εξήγησε ο κ. Γκιβίσης στο ΑΠΕ-ΜΠΕ προσθέτοντας πως η ιδέα για την ανάπτυξη μιας αναπνευστικής συσκευής, η οποία θα φιλτράρει και θα αποστειρώνει τον αέρα σε επιβαρυμένους με μολυσματικούς μικροοργανισμούς χώρους και ιδιαίτερα στους θαλάμους COVID-19 «γεννήθηκε σε μία συζήτηση με τον καθηγητή του τμήματος Ηλεκτρολόγων μηχανικών, Χρήστο Αντωνόπουλο» και «βασίστηκε σε μία εγκεκριμένη και βραβευμένη με Νόμπελ Ιατρικής τεχνολογία, την UV-C ακτινοβολία, την οποία χρησιμοποιήσαμε με ιδιαίτερο και απόλυτα ασφαλή τρόπο».
«Πότε θα είναι διαθέσιμη στα νοσοκομεία»
Οι διαδικασίες για την κατοχύρωση της ευρεσιτεχνίας της φορητής αναπνευστικής συσκευής έχουν ήδη ολοκληρωθεί. Ο ιδιωτικός τομέας και συγκεκριμένα η εταιρεία BYTOX A.E. έχει χρηματοδοτήσει εξ ολοκλήρου την υλοποίηση του προγράμματος και έχει αναλάβει την παραγωγή της συσκευής. Η BYTOX A.E. βρίσκεται σε συμφωνία με την εταιρεία ιατροτεχνολογικού εξοπλισμού G.Samaras, Medical Gas Solutions, με έδρα τη Θεσσαλονίκη και εξαγωγική δραστηριότητα σε 89 χώρες, για τη βιομηχανική παραγωγή της συσκευής.
«Στην παρούσα χρονική στιγμή εκκρεμεί η πιστοποίηση της συσκευής και ο σχετικός φάκελος βρίσκεται σε διαδικασία κατάθεσης στις αρμόδιες υπηρεσίες αξιολόγησης», γνωστοποίησε ο κ. Γκιβίσης, σημειώνοντας πως «καθώς η συσκευή είναι προς χρήση από ιατρικό και νοσηλευτικό προσωπικό, που εργάζεται σε χώρους με υψηλό μικροβιακό και ιικό φορτίο, είναι η απαραίτητη η έγκριση και η πιστοποίησή της». «Προσπαθούμε σε εύλογο χρονικό διάστημα να διαθέσουμε τη συσκευή στο προσωπικό που εργάζεται στην πρώτη γραμμή στα νοσοκομεία, αλλά και σε προσωπικό όπως του ΕΚΑΒ, των σωμάτων ασφαλείας και όλων εκείνων που απασχολούνται σε ευαίσθητες δομές», πρόσθεσε ο καθηγητής.
«Δεν κομίζουμε γλαύκα εις Αθήνας. Χρησιμοποιήσαμε γνωστές και δοκιμασμένες τεχνικές, τις οποίες ολοκληρώσαμε σε ένα λειτουργικό σύστημα προστασίας. Το εργαστηριακό πρωτότυπο αναπτύχθηκε, δοκιμάστηκε, διορθώθηκε, επανασχεδιάστηκε, ξαναδοκιμάστηκε και είναι έτοιμο να περάσει σε βιομηχανική παραγωγή», δήλωσε στο ΑΠΕ-ΜΠΕ ο κ. Αντωνόπουλος.
«Πώς λειτουργεί η αναπνευστική συσκευή»

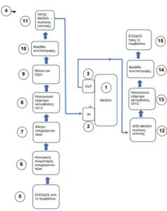
Hσυσκευή αποτελείται από μια ολοπρόσωπη μάσκα (τύπου snorkeling), με φιλικό προς το δέρμα υλικό ιατρικής σιλικόνης. Η ποιότητα και καθαρότητα του εισπνεόμενου και εκπνεόμενου αέρα ελέγχεται από κύκλωμα φιλτραρίσματος ενεργού άνθρακα και αποστείρωσης μέσω κατάλληλης υπεριώδους ακτινοβολίας. Επίσης ρυθμίζεται η ποσότητα του εισπνεόμενου αέρα μέσω ελέγχου της ταχύτητας ροής. Η αποστείρωση είναι διπλή μέσω ανεξάρτητων οδεύσεων, τόσο για τον εισπνεόμενο αέρα, όσο και για τον εκπνεόμενο.
Το συγκεκριμένο μήκος κύματος που χρησιμοποιείται στη συσκευή, διατηρώντας την μικροβιοκτόνο δράση του, μετατρέπει το όποιο όζον υπάρξει σε οξυγόνο, καθιστώντας τη χρήση της συσκευής απολύτως ασφαλή.
Συγκεκριμένα, ο εισπνεόμενος αέρας πριν εισέλθει εσωτερικά στη μάσκα, φιλτράρεται με ειδικό αντικαθιστούμενο φίλτρο ενεργού άνθρακα και μετέπειτα εκτίθεται σε υπεριώδη ακτινοβολία μέσω του προσαρτημένου συστήματος σκοτώνοντας τα ανεπιθύμητα μικρόβια, ιούς και άλλα παθογόνα για τα οποία η υπεριώδης ακτινοβολία είναι θανατηφόρα. Επιπροσθέτως κατά την έξοδο του από τη συσκευή και λίγο πριν την είσοδο του στην μάσκα, διέρχεται από ειδικό φίλτρο για παρακράτηση των υπολειμμάτων των νεκρών μικροβίων και ιών. Με τον ίδιο τρόπο αποστειρώνεται και ο εκπνεόμενος αέρας, ο οποίος με διαφορετική πορεία φτάνει στην ολοκληρωμένη αυτόνομη μονάδα επεξεργασίας εισπνεόμενου και εκπνεόμενου αέρα. Εκτός από τα νοσοκομεία προορίζεται για χρήση σε χώρους τύπου «ISO Cleanroom», καθώς και όπου υπάρχει ανάγκη προστασίας από μολυσματικούς παράγοντες.
Πηγή: ΑΠΕ – ΜΠΕ















































